Мини обзор Classic Solution VG3210PQU/VG2710PQU...
ViewSonic VG2708A 27” IPS Full HD Ergonomischer...
Buy EX2710Q | MOBIUZ 27" 165Hz QHD 1ms IPS Gami...
PAQ2710W IPS QHD 리얼 100 게이밍 화이트 무결점 ...
AOC Q2790PQU/BT | Preisvergleich Geizhals Deuts...
BENQ EX2710Q: 27-in (69-cm) monitor, WQHD, loud...
ViewSonic VG2708A 27-inç USB Hub'lı IPS Full HD...
จอคอม BenQ PD2710QC 27" IPS 2K Monitor 60Hz
PAQ2710F 멀티스탠드 IPS 리얼 100 게이밍 무결점 ...
BenQ PD2710QC小测_benq pd2710 安装-CSDN博客
Jual IC BQ25710 BQ 25710 25710 - Kota Medan - T...
BenQ PD2710QC: 27-Zoll-IPS-Monitor mit USB-Typ-...
BenQ PD2705Q: Profimonitor mit USB-C und KVM üb...
Монитор 27''ARDOR GAMING INFINITY PRO AQ27H1 (I...
BenQ W2710i ab 1.390,00 € | Preisvergleich bei ...
BenQ PD2710QC DesignView 27-inch Designer Monit...
EX2710Q Informații produs | BenQ România
[리뷰]노트북 도킹 스테이션과 일심동체, BenQ PD2...
BenQ PD2710QC Review – Versatile 27-Inch 1440p ...
EX2710Q MOBIUZ Gaming-Monitor | BenQ Deutschland
Best Buy: BenQ Designer PD2710QC 27" USB Type I...
EX2710Q Product Info | BenQ Europe
BenQ PD2710QC designer monitor review | Creativ...
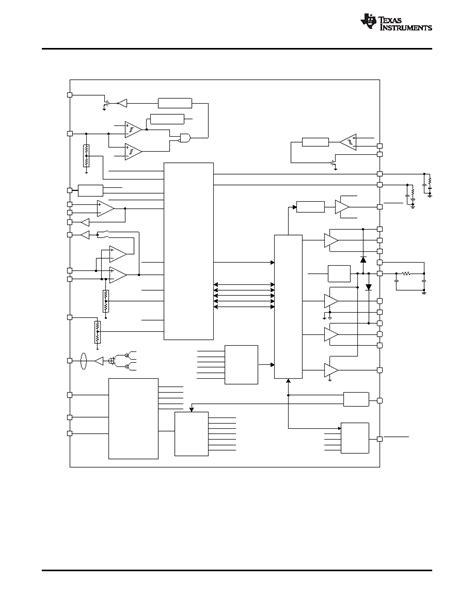
BQ25710 datasheet(22/88 Pages) TI1 | SMBus Narr...
BQ25710 datasheet(85/88 Pages) TI1 | SMBus Narr...
Neuer 27 Zoll Business-Monitor: AOC Q2790PQU
BenQ PD2710QC 27 Inch IPS LED Designer Monitor,...
PD2710QC デザインおよび写真家向けディスプレイ|...