S1-DR AC100V-240V din-рейку 2 канала 2CH AC Tri...
Двухканальный сетевой диммер V2. - Схемы радиол...
Диммер Arlight SR-2839Dim White 021098 цвет бел...
Радиоуправляемые реле – цены в Москве, купить р...
Двухканальный диммер светодиодных ламп и ламп н...
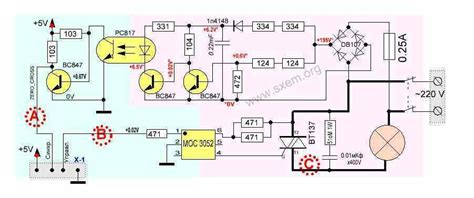
Двухканальный стабилизированный диммер – Радиодед
Умный диммер NSH-DIMMER-02-WiFi двухканальный 2...
FW-LED2D Двухканальный диммер-реле, для LED лам...
Двухканальный сетевой диммер V2. — Схеми радіоа...
Тестер сигнала DMX-512 и двухканальный диммер -...
Диммер: что это такое и как работает
Двухканальный диммер LED Crestron DIN-2LEDPWM8 ...
Купить диммер двухканальный led touch w+ww 2*6 ...
FW-LED2P диммер двухканальный купить в Москве п...
Диммер Arlight Smart-D5-Tuya-Dim-IN 032991 цвет...
Диммер двухканальный QS Zigbee D02 TRIAC 2C LN ...
Двухканальный диммер с DMX512 интерфейсом на ди...
Satel KNX-DIM21 − двухканальный диммер KNX для ...
Двухканальный диммер-реле FW-LED2D, для LED лам...
Купить Диммер переменного тока двухканальный 22...
Wi-Fi диммер двухканальный MAYTONI MD002 - выго...
Умный двухканальный WIFI диммер света Ps-Link Q...
Диммер двухканальный QS-Zigbee-D02-TRIAC-2C-LN ...
AC220V DIN-рейка 2 канала 2CH Симистор переменн...
Satel KNX-DIM21|Диммер KNX универсальный двухка...