Переходник Generic 3pin => 4pin вентилятор
Предохранители купить из Польши и Европы в Укра...
Купить предохранители Возьмите блок предохранит...
Предохранитель переключатель вилка соединителя ...
Купить Предохранитель плавкий 2-х контактный с ...
Казахстанский IT-портал - Статьи: R-Driver III ...
Зачем нужен предохранитель?
Предохранитель Электрический 240650107 - купить...
Адаптер переходник: Аккумулятор (крокодилы) в П...
США в ЕС переходник конвертер Американский Япон...
Патрон предохранителя 12 В, переходник с дополн...
Универсальный переходник для Великобритании, СШ...
Wildberries — интернет-магазин модной одежды, о...
Переходник Адаптер Power Delivery с Триггером д...
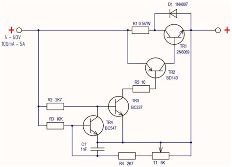
Электронный предохранитель на транзисторах • Ha...
Адаптер (переходник) к блоку предохранителей дл...
Предохранители - YouTube
Предохранители, плавкие вставки, держатели для ...
Предохранители | Купить по выгодной цене
Держатель предохранителя
Ремонт предохранителей своими руками
Сюрприз от старых хозяев. | Пикабу
Автомобильный переходник, 5 шт., добавить A-кон...
Купить Предохранитель Ведущий предохранитель де...
Адаптер переходник от обычной розетки 220V на р...
Предохранители - ROZETKA - купить Плавкие предо...
Ещё немножко автомобильных предохранителей
Предохранитель автоматический резьбовой ПАР-25А...
Предохранитель ПН-2 250А - АО "Концерн КЭМЗ"
Держатель предохранителя 12 В, добавьте переход...
Предохранители для трансформаторов