555 | | hifi-forum.de Bildergalerie
Электротехника: Реле времени своими руками 2 (н...
Практическое применение таймера серии 555 | HamLab
555 схем на таймере - Страница 97 - Схемотехник...
Усилитель для антенны SWA 555 - купить с достав...
Строчник на 555 таймере
555 схем на таймере - Страница 100 - Схемотехни...
555 схем на таймере - Страница 90 - Схемотехник...
Усилитель на микросхеме 555
Удвоитель длительности импульса на 555 - Схемот...
555 схем на таймере - Страница 18 - Схемотехник...
555 схем на таймере - Страница 89 - Схемотехник...
IC 555: описание и практическо приложение
Микросхема 555 практическое применение - Микрос...
Усилитель телевизионный SWA-555 – Актагор-Пром
Мікросхема 555: опис і практичне застосування
Pegons-web 555-Grundlagen
Плата для антенны усилитель SWA-555 - купить с ...
555+Одновибратор - Схемотехника для начинающих ...
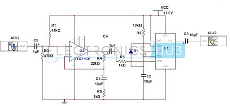
IC 555 as Amplifier
Купить Усилитель AMP SN 555 BT, нажимай, цена 1...
555 Synthesizer by Joe Plazak
Vacuum Tube - Radio Valve (TV) PL504 / 28GB5 Tu...
Преобразователь напряжения на 555 таймере - Тех...
555 схем на таймере - Страница 92 - Схемотехник...
Справочник по микросхеме 555
555 схем на таймере - Страница 86 - Схемотехник...
Усилитель AMP SN 555 BT | Аудио усилитель | Уси...