регулируемый лабораторный блок питания, набор д...
Блок питания своими руками (лабораторный, регул...
Блок питания на LM317 с регулировкой напряжения...
Лабораторный блок питания 0-30В/0-5А на LM317 -...
Двухполярный лабораторный блок питания на lm317...
Регулируемый блок питания на LM317 - YouTube
Lm317 Лабораторный Блок Питания - archvuz
Схемы и характеристики стабилизатора LM317
Lm317 Лабораторный Блок Питания - gogolibrary
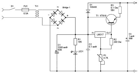
Регулируемый блок питания на LM317 и одном тран...
Lm317 схема включения с регулировкой
Блок Питания С Регулировкой Тока И Напряжения Н...
Лабораторный блок питания схема регулировка ток...
Схема мощного регулируемого блока питания 0-28 ...
Как собрать лабораторный блок питания на основе...
Лабораторный блок на LM317 - Форум
LM317: схема включения, характеристики и блок п...
Мощный блок питания на микросхеме LM317 и транз...
Лабораторный блок питания с LCD на LM317(LM338)...
Простой лабораторный блок питания на микросхеме...
Регулируемый блок питания на LM317 / LM337.
Lm317 Лабораторный Блок Питания - actinstruction
Блок ПИТАНИЯ на LM317 усиленный до 20 А транзис...
Простой регулируемый блок питания 0,8-34 В, до ...
Бп на лм317 своими руками
Для начинающих. Блок питания на LM317 и транзис...
Lm317t как проверить исправность
Схема блока питания на lm317 с регулировкой ток...