Technology FS276 - Hobbielektronika.hu
무료 배송 10 개/몫 FTC S276 FS276LF B FS276 FS2...
FS276LF TO-92SP-4 2相高压DC电机驱动芯片电源论坛...
10pcs Ftc S276 Fs276lf-b Fs276 Fs276lf S276 - I...
Купить FS276LF Датчик Холла - драйвер мотора 2-...
现货供应远翔 12v直流电机驱动霍尔IC FS276图片_高...
Fs276 схема включения - 84 фото
FS276AQ Fortior Tech | C5126661 - LCSC Electronics
FS276LF-Bu Datasheet PDF ( Pinout ) - 2 Phase H...
FS276LF TO-92SP-4 2相高压DC电机驱动芯片-元器件|...
Free Shipping 10PCS/LOT FTC S276 FS276LF B FS27...
Прием микросхем в Москве скупка по выгодной цен...
10 шт. FTC334 FTC334B FTC334C SOP16
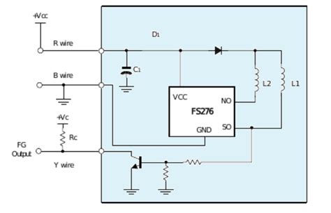
FS276 Datasheet PDF , ETC1 : 2-phase High Volta...
10pcs Fan motor Hall ATS276 YS276 EG276 276 276...
Купить К155ИД10, микросхема., цена 7 ₴ — Prom.u...
にする s276 などこちら
FS276 Datasheet(PDF) - Feeling Technology Corp.
FS276AQ_(Fortior Tech(峰岹))FS276AQ中文资料_...
Микросхема Top202yai Купить В Москве За 261
Aliexpress.com : Buy 5PCS FTC S276 FS276LF B FS...
Продать Покупка микросхем на платах. Цены на пр...
Circuito Integrado Sensor Hall Fs 276 Fs276 Fs2...